Taman Cerdas
1. Tujuan[KEMBALI]
2. Alat dan Bahan[KEMBALI]
Power Supply atau dalam bahasa Indonesia disebut dengan Catu Daya adalah suatu alat listrik yang dapat menyediakan energi listrik untuk perangkat listrik ataupun elektronika lainnya.
Gambar 2. Potensiometer
Gambar 3. Transistor
- Bahan = Kaca
- Daya = 15 Watt
Gambar 7. Relay
Konfigurasi Pin :
Spesifikasi:
Sensor Infrared adalah komponen elektronika yang dapat mendeteksi benda ketika cahaya infra merah terhalangi oleh benda. Sensor infared terdiri dari led infrared sebagai pemancar sedangkan pada bagian penerima biasanya terdapat foto transistor, fotodioda, atau inframerah modul yang berfungsi untuk menerima sinar inframerah yang dikirimkan oleh pemancar
. Konfigurasi pin infra red (IR) receiver atau penerima infra merah tipe TSOP adalah
a. output (Out),
b. Vs (VCC +5 volt DC),
Grafik sensor:
Spesifikasi Sensor Infrared
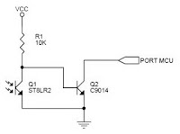
Komponen ini memiliki sifat yang sama dengan transistor yaitu menghasilkan kondisi cut off dan saturasi. Perbedaannya adalah, bilamana pada transistor kondisi cut off terjadi saat tidak ada arus yang mengalir melalui basis ke emitor dan kondisi saturasi terjadi saat ada arus mengalir melalui basis ke emitor maka pada phototransistor kondisi cut off terjadi saat tidak ada cahaya infrared yang diterima dan kondisi saturasi terjadi saat ada cahaya infrared yang diterima. Kondisi cut off adalah kondisi di mana transistor berada dalam keadaan OFF sehingga arus dari collector tidak mengalir ke emitor. Pada rangkaian gambar diatas, arus akan mengalir dan membias basis transistor Q2 C9014. Kondisi saturasi adalah kondisi di mana transistor berada dalam keadaan ON sehingga arus dari collector mengalir ke emitor dan menyebabkan transistor Q2 tidak mendapat bias atau OFF. Phototransistor ST8-LR2 memiliki sudut area 15 derajat dan lapisan pelindung biru yang melindungi sensor dari cahaya-cahaya liar. Pada phototransistor yang tidak dilengkapi dengan lapisan pelindung ini, cahaya-cahaya liar dapat menimbulkan indikasi-indikasi palsu yang terkirim ke CPU dan mengacaukan proses yang ada di sana. Aplikasi komponen ini sebagai sensor peraba adalah digunakan bersama dengan LED Infrared yang dipancarkan ke permukaan tanah. Apabila permukaan tanah atau lantai berwarna terang, maka sinyal infrared akan dikembalikan ke sensor dan diterima oleh ST8-LR2. Namun bila permukaan tanah atau lantai berwarna gelap, maka sinyal infrared akan diserap dan hanya sedikit atau bahkan tidak ada yang kembali.
Prinsip Kerja sensor infrared
Gambar . Rangkaian dasar sensor infrared common emitter yang menggunakan led infrared dan fototransistor
Prinsip kerja rangkaian sensor infrared berdasarkan pada gambar 2. Adalah ketika cahaya infra merah diterima oleh fototransistor maka basis fototransistor akan mengubah energi cahaya infra merah menjadi arus listrik sehingga basis akan berubah seperti saklar (swith closed) atau fototransistor akan aktif (low) secara sesaat seperti gambar 3
Grafik Respon Sensor Infrared



























Tidak ada komentar:
Posting Komentar